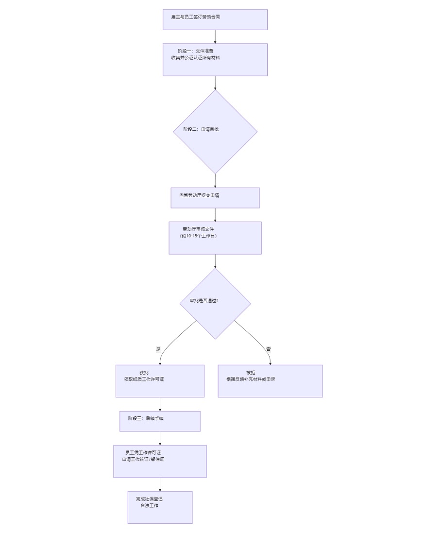
越南工作许可证的申请流程相对复杂且严格,通常由雇主主导,但申请人需要积极配合提供大量文件。
以下是详细的流程和说明:
在开始流程前,必须满足以下基本条件之一:
大学本科及以上学历,且拥有至少3年与专业对口的工作经验(该经验需与未来在越南的职位相关)。
拥有至少5年相关工作经验,并具备相应的专业技能证书。
专家、技术人员:需有至少5年的工作经验,并由越南相关部委、行业出具确认函。
满足特定豁免条件:如公司内部调动人员、在越南注册的有限责任公司董事长、总经理等,其条件会有所不同。
重要提示:整个申请流程主要由雇主(越南公司) 负责办理,申请人(外籍员工)的角色是提供所需文件和信息。
此阶段需要准备以下文件,其中许多需要经过严格的公证和认证程序。
A. 员工需提供的文件:
护照复印件:整本护照(包括所有空白页)的清晰彩色扫描件。
简历:详细的专业简历,需与职位要求相符,并公证。
学历证书:
大学或更高学历的学位证、毕业证。
必须经过认证:通常流程为 → 当地公证处公证 → 中国外交部(或省级外事办)认证 → 越南驻华使领馆认证。这个过程俗称“双认证”。
工作经验证明:
由前雇主出具的、显示至少3年或5年工作经历的证明信,需包含职位、职责和在职时间。
同样需要经过公证和双认证。
健康证明:
由越南政府认可的医院或本国的指定医院出具(如在越南境外开具,通常需要翻译、公证和认证)。有效期为自签发日起90天。
无犯罪记录证明:
由本国公安机关出具,并需经过公证和双认证。有效期为自签发日起6个月。
照片:2寸白底免冠彩照(4x6 cm)。
B. 雇主需提供的文件:
公司营业执照、税务登记证复印件。
公司介绍信、申请函。
详细的招聘需求说明,解释为何需要聘用外籍员工。
外籍员工职位描述。
提交申请:雇主将上述所有准备好的文件提交给公司注册所在地的省/直辖市劳动荣军与社会厅。
审核周期:法定审核时间约为10至15个工作日。在此期间,劳动厅可能会要求补充材料或澄清问题。
结果通知:
获批:劳动厅会签发一份批准函,雇主凭此函领取正式的工作许可证。
被拒:会书面告知理由。雇主可根据理由补充文件后重新申请。
领取工作许可证:雇主或授权代理人前往劳动厅领取纸质的工作许可证卡。
申请工作签证/暂住证:
这是最关键的后继步骤。员工必须凭有效的工作许可证,通过公司向越南出入境管理局申请将当前的签证(如旅游签、商务签)转换为 “工作”目的的暂住证 。
工作签证/暂住证是允许你合法居留的凭证,而工作许可证是允许你工作的凭证。两者必须配合使用。
社保登记:雇主必须为持有工作许可证的员工办理社会保险登记。
提前规划:整个流程(尤其文件准备阶段)可能需要2到4个月,务必提前启动。
文件一致性:确保所有文件(护照姓名、简历、证明信等)的信息完全一致,任何不一致都可能导致拒签。
有效期管理:注意健康证明、无犯罪记录证明的有效期。工作许可证有效期最长2年,可在到期前申请延期。
豁免情况:公司内部调动、董事会成员等可能有简化流程,需具体咨询。
寻求专业帮助:由于流程复杂且政策常变,强烈建议雇主聘请专业的越南律师事务所或签证代理机构来处理,以大大提高成功率并节省时间。
合规工作:在未获得有效工作许可证和工作签证之前,切勿以任何形式在越南开始工作,否则属于非法务工。
希望这份详细的流程能对您有所帮助!
浏览:次